Fig. 3
From: Identification and characterization of the LRR repeats in plant LRR-RLKs

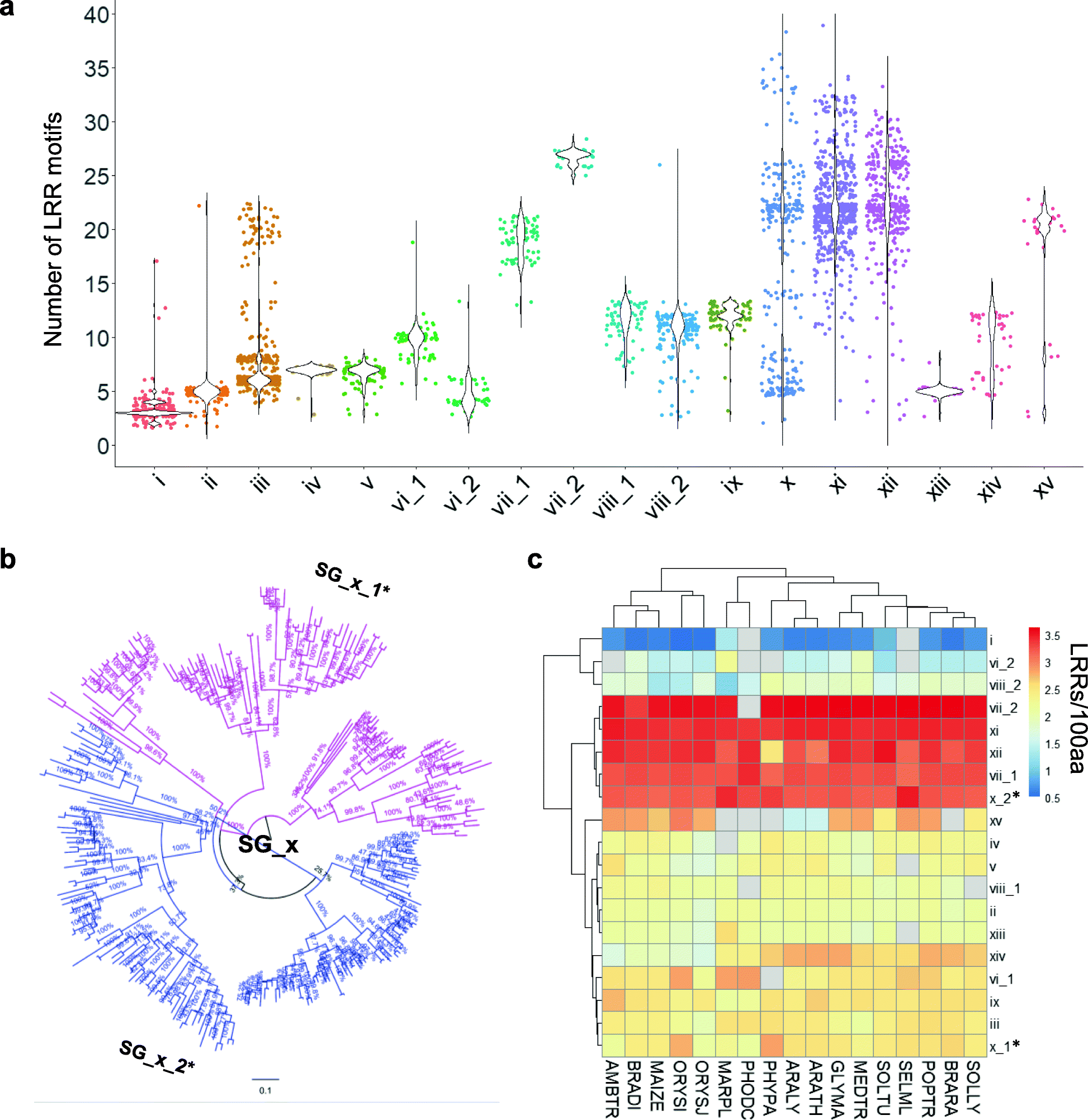
LRR motif distribution pattern in plant LRR-RLKs. a The number of predicted LRR motifs in different SGs. b SG_x_1* and SG_x_2* were clustered in the refined phylogenetic tree. Refined phylogenetic tree of SG_x was constructed based on the kinase domains (KDs) using the neighbor-joining (NJ) method within MEGA software (version 7.0.26). The bar indicated a mutation rate of 0.10 substitutions per site. Bootstrap values of 1000 replications were shown near the branch. c LRR motifs distribution of the plant LRR-RLK ECDs from different species in different SGs. LRR motifs per 100 amino acids of the ECDs were calculated and shown as a heatmap using the R package pheatmap [27]